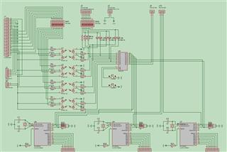
Questa è la scheda di controllo di potenza con l298 della cnc
qui riporto progetto e schemi
Link jpg del progetto ———————>
Link DSN isis proteus ———————>
Link LYT ares proteus ——————–>
Link PDF logica ——————>
Link PDF schema 1 lato componenti e lato rame ———————-> ———————–> ———————-> ——————>
Ovviamente allego lo zip con dentro tutto ———————–>
Total Page Visits: 436 - Today Page Visits: 1
